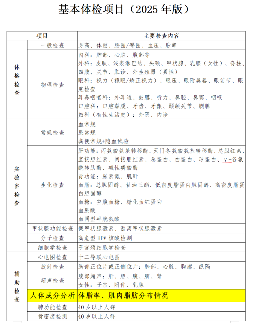
2025年11月4日,国家卫生健康委员会发布了《成人健康体检项目推荐指引(2025年版)》。这份权威文件明确规定了一项重要变化:所有18岁以上的成年人,在健康体检的基础项目中,都将包含“人体成分分析”。

国家卫生健康委办公厅关于印发成人健康体检项目推荐指引(2025年版)的通知
这意味着,体检不再只是量血压、抽血化验,而是要精准测量你的体脂率、肌肉量以及脂肪在体内的分布情况。这些关键数据,将成为建立你个人健康档案、进行长期健康管理的核心依据。

成人健康基本体检项目(2025年版)
这份《指引》传递出一个清晰的信号:国家的健康管理策略正在向前端延伸。基础检查是“起点”:问卷和基础项目检查是筛查的第一步。风险人群需“深度检查”:如果评估发现存在心脑血管疾病、常见恶性肿瘤、慢性呼吸系统疾病或糖尿病等风险,则需要进行更具针对性的个性化深度检查,真正做到 “早发现、早干预”。

成人健康体检工作流程图(2025版)
这一政策的实施,具有双重深远意义:
推动体检体系标准化:让全国的健康体检有一个更科学、更统一的评估维度。
提升公众健康意识:促使我们每个人从关注“体重”上升到关注身体成分的“质量”,主动管理自己的体脂和肌肉。

科学评估体成分,是精准防控慢性病的关键一环。未来,人体成分分析仪或许会像血压计一样,成为我们家庭健康管理中不可或缺的工具,为 “健康中国” 战略筑牢全民健康的数据基石。